Profile PictureCyrian Guillaume
A$0+

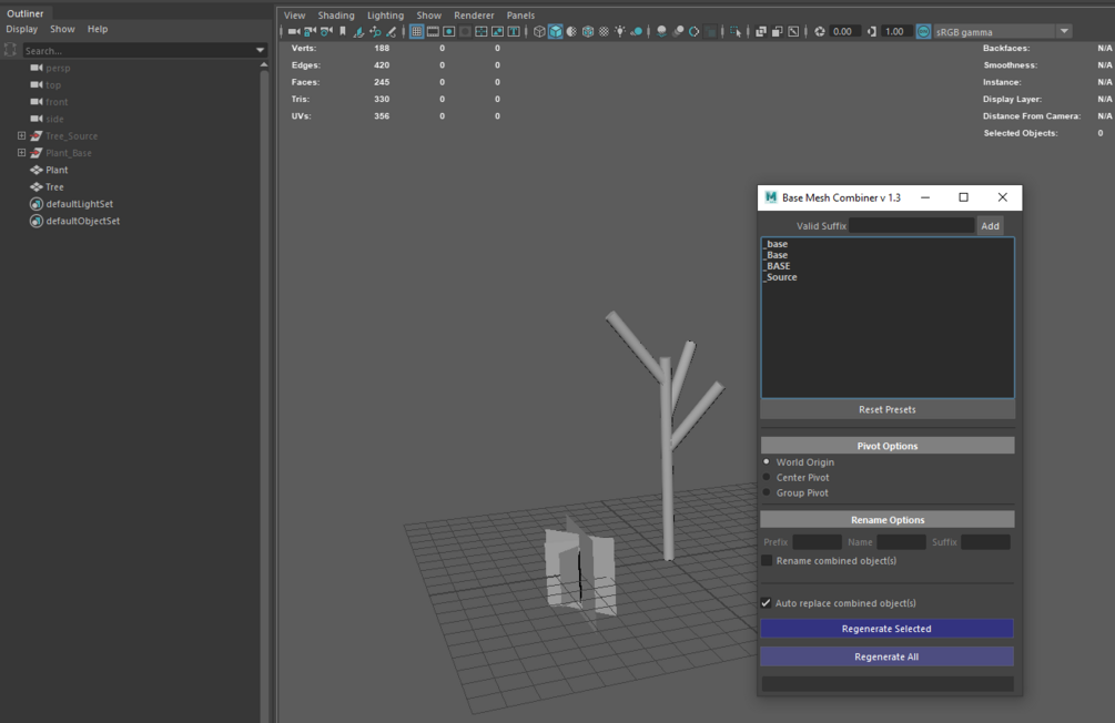
Base Mesh Combiner for Maya

Add to cart

Base Mesh Combiner for Maya

A$0+

Base Mesh Combiner is a utility designed to help users to combine a single or multiple groups into a final mesh non-destructively, meaning that it will keep whatever group you combined in your scene. Particularly useful for objects like trees and plants, where you want to quickly combine meshes for export without deleting the source groups.

Feature list:

-Combine all valid groups in your scene based on their suffix, or combine only valid selected groups.

-Manage your own list of valid suffixes: add and remove selected suffixes or reset the entire list to its default state.

-Option to automatically replace existing combined meshes, unless they have been renamed
-Option to inherit the transform of previously combined meshes, unless they have been renamed

-Choose among three pivot options for your combined meshes: World Origin, Center Pivot and Group Pivot.

-Rename options allow you to add a custom prefix or suffix to your combined meshes, or to rename them completely.

-Handy information line displays what operations were successful or why unsuccessful operations happened.

A$
Add to cart

Base Mesh Combiner v.1.5.zip

Size
7.56 KB
Powered by